导航
新闻资讯

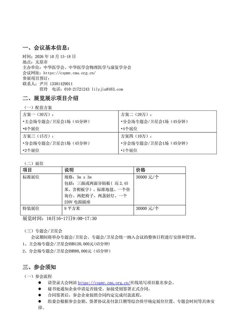
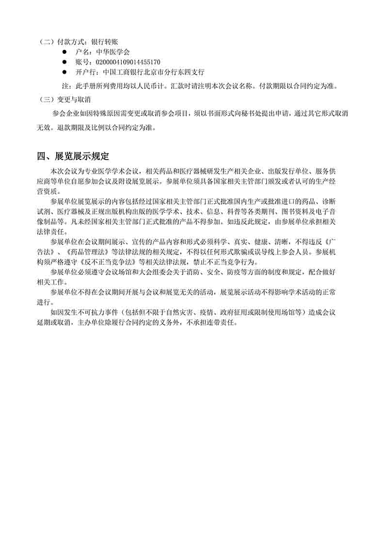
中华医学会第二十六次物理医学与康复学学术会议参展通知

相关推荐

通知—关于举办“2026中国康复医学会综合学术年会暨康复医疗产业博览会”的通知(第一轮)

征文通知 | 中华医学会第二十六次物理医学与康复学学术会议

2026年康复工程学术大会(REC2026)会议通知

脑机接口:2026 年将迎来爆发时刻?

哈市首家银发经济产业园区挂牌,八个重点项目集中签约

20251122康复医学论坛企业参会通知

国内外脑机接口公司100家

中国脑机接口企业Top 10,谁在改写未来人机交互?

行研 | 脑机接口细分赛道的代表企业(2025年8月)

多省“脑机接口”医疗服务收费已定丨“脑机接口”康复设备,这6家公司已有证!

关于邀请参加“吉林省中医药学会老年病专业委员会八届二次学术会议”的函

2025中国脑机接口产业全景:41家核心企业深度剖析

关于召开福建省康复医学会2025学术年会暨闽港澳台康复医学协同发展论坛暨福建省康复医学技术新进展学习班 的通知(第一轮)

大连市医学会物理医学与康复学专科分会2025年学术年会

关于举办2025中国康复医学会康复医疗产业博览会的通知(第二轮)

征文通知 | 中华医学会第二十五次物理医学与康复学学术会议

2025年陕西省继续教育项目自然疗法应用技术培训班

开工建设!大连打造康复医疗新标杆

关于举办 2025 年中国康复医学会“一带一路”西北康复论坛暨 2025 年陕西省康复医学会综合学术年会的通知(第三轮)