关于计量相关的知识,在之前关于秒表计量要求更新的小作文里也附带介绍了一点但是坦率地说,那篇只是介绍了落地层面的依据,有点类似与标准,但是标准法规不分家,对于计量的法规其实就没有太多涉及,那么今天就借跟小伙伴沟通过程中的一些话题,汇总一下。
首先,计量方面最高层的法规就是《中华人民共和国计量法》,按照本法第一条和第二天的规定:为了加强计量监督管理,保障国家计量单位制的统一和量值的准确可靠,有利于生产、贸易和科学技术的发展,适应社会主义现代化建设的需要,维护国家、人民的利益。在中华人民共和国境内,建立计量基准器具、计量标准器具,进行计量检定,制造、修理、销售、使用计量器具,必须遵守本法。

简单来说,只要属于是计量器具的产品都需要符合这个法,按照这个法律的要求进行管理。在此基础上,国家计量局颁布了《中华人民共和国计量法实施细则》,更加细致明确的定义了计量器具的检定、制造、修理、销售、使用、监督、计量认证以及法律责任等要求,涉及到了计量器具全生命周期的每一步的要求。
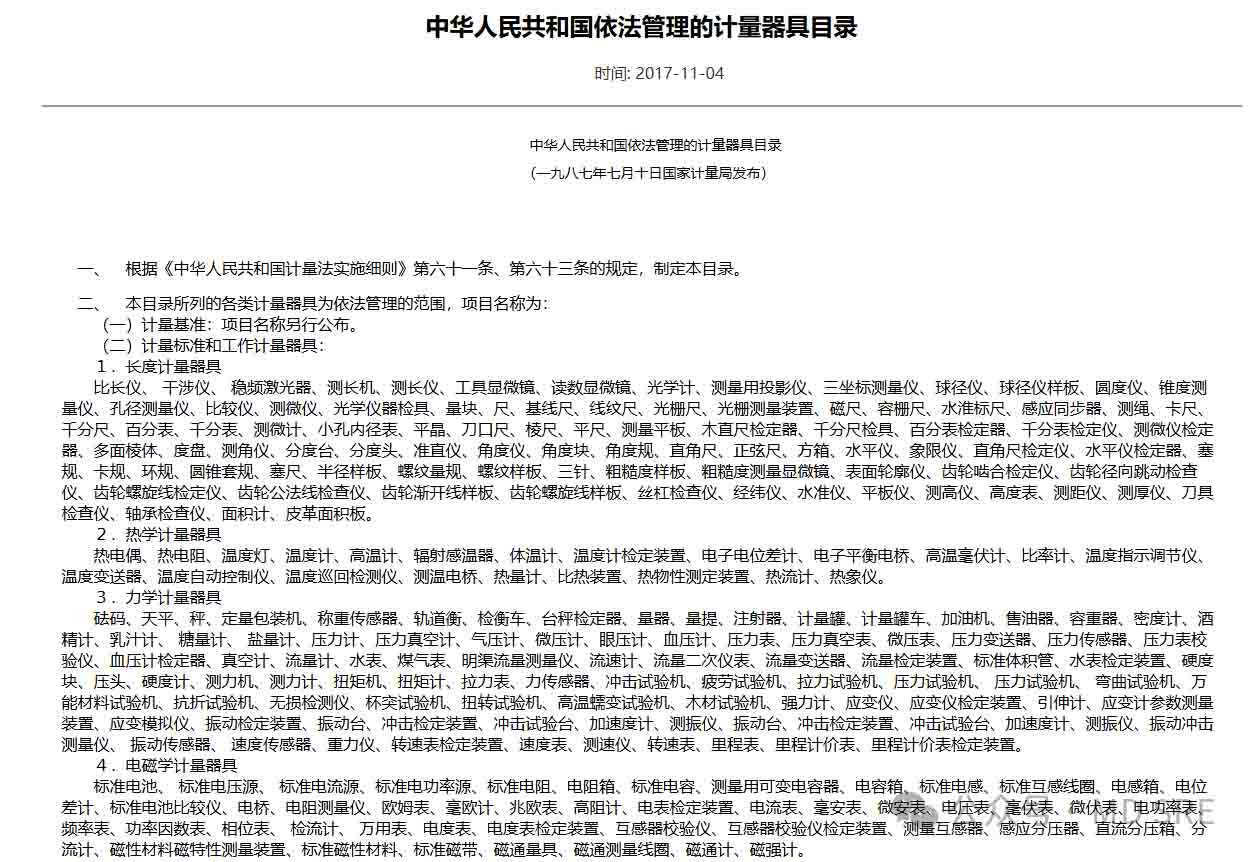
那么到底哪些产品属于计量器具呢?中华人民共和国依法管理的计量器具目录最早由国家计量局在1987年制定并发布,包含了长度计量器具、热学计量器具、力学计量器具、电磁学计量器具、无线电计量器具、时间频率计量器具、声学计量器具、光学计量器具、电离辐射计量器具、物料化学计量器具、标准物质和专用计量器具等12大类的计量器具。
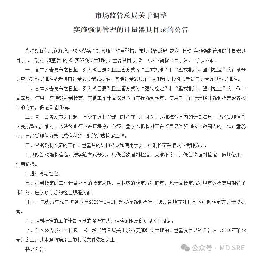
但是,在2019年为深化“放管服”改革,进一步优化营商环境,市场监管总局组织对依法管理的计量器具目录(型式批准部分)、进口计量器具型式审查目录、强制检定的工作计量器具目录进行了调整,制定了《实施强制管理的计量器具目录》,列入新目录的监管方式为P(型式批准)和P+V(型式批准+强制检定)的计量器具应办理型式批准或进口计量器具型式批准,其他计量器具不再办理型式批准或进口计量器具型式批准。
到了2020年, 为持续优化营商环境,深入落实“放管服”改革举措,市场监管总局决定调整实施强制管理的计量器具目录 。
这里就包含了很多的医疗器械了:体温计、无创自动血压计,无创非自动测量血压计、眼压计、听力计、焦度计、验光仪器、放射治疗用 电离室剂量计、医用诊断X射线设备、医用活度计、心脑电测量仪器。需要注意的是不同的医疗器械的监管方式还有不同,有的是强制检定,有的是型式批准+强制检定。
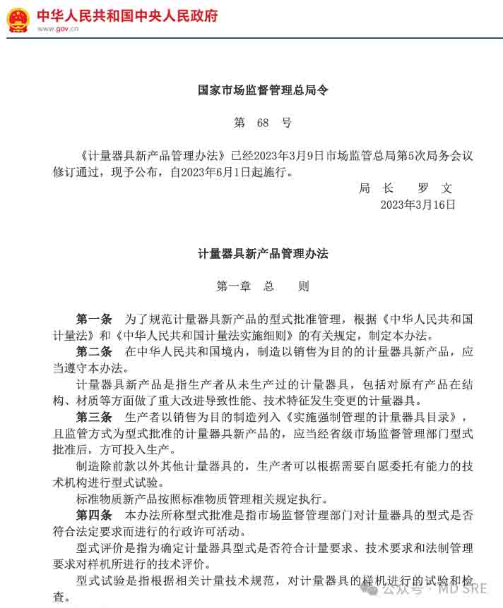
国家市场监管总局在2023年发布了《计量器具新产品管理办法》

其中规定了型式批准是指市场监督管理部门对计量器具的型式是否符合法定要求而进行的行政许可活动。
型式评价是指为确定计量器具型式是否符合计量要求、技术要求和法制管理要求对样机所进行的技术评价。型式试验是指根据相关计量技术规范,对计量器具的样机进行的试验和检查。简单而言,需要型式批准的计量器具需要向生产所在地省级市场监督管理部门先提交型式批准申请, 管理部门委托承担型式评价的技术机构进行型式评价, 承担型式评价的技术机构应当按照国家市场监督管理总局制定的国家型式评价技术规范进行型式评价, 型式评价通过以后,省级市场监督管理部门根据型式评价报告和计量法制管理的要求,对计量器具新产品的型式进行审查。审查合格的,向申请人颁发型式批准证书。
强制检定这个就比较好理解了,通俗一点讲就是”首次检定“+“定期的校准”。根据《计量法》第九条的规定,强制检定是指对社会公用计量标准器具,部门和企业、事业单位使用的最高计量标准器具,以及用于贸易结算、安全防护、医疗卫生、环境监测四个方面的列入强制检定目录的工作计量器具,由县级以上政府计量行政部门指定的法定计量检定机构或者授权的计量技术机构,实行定点、定期的检定。